ÈËÉú¾ÍÊDz©

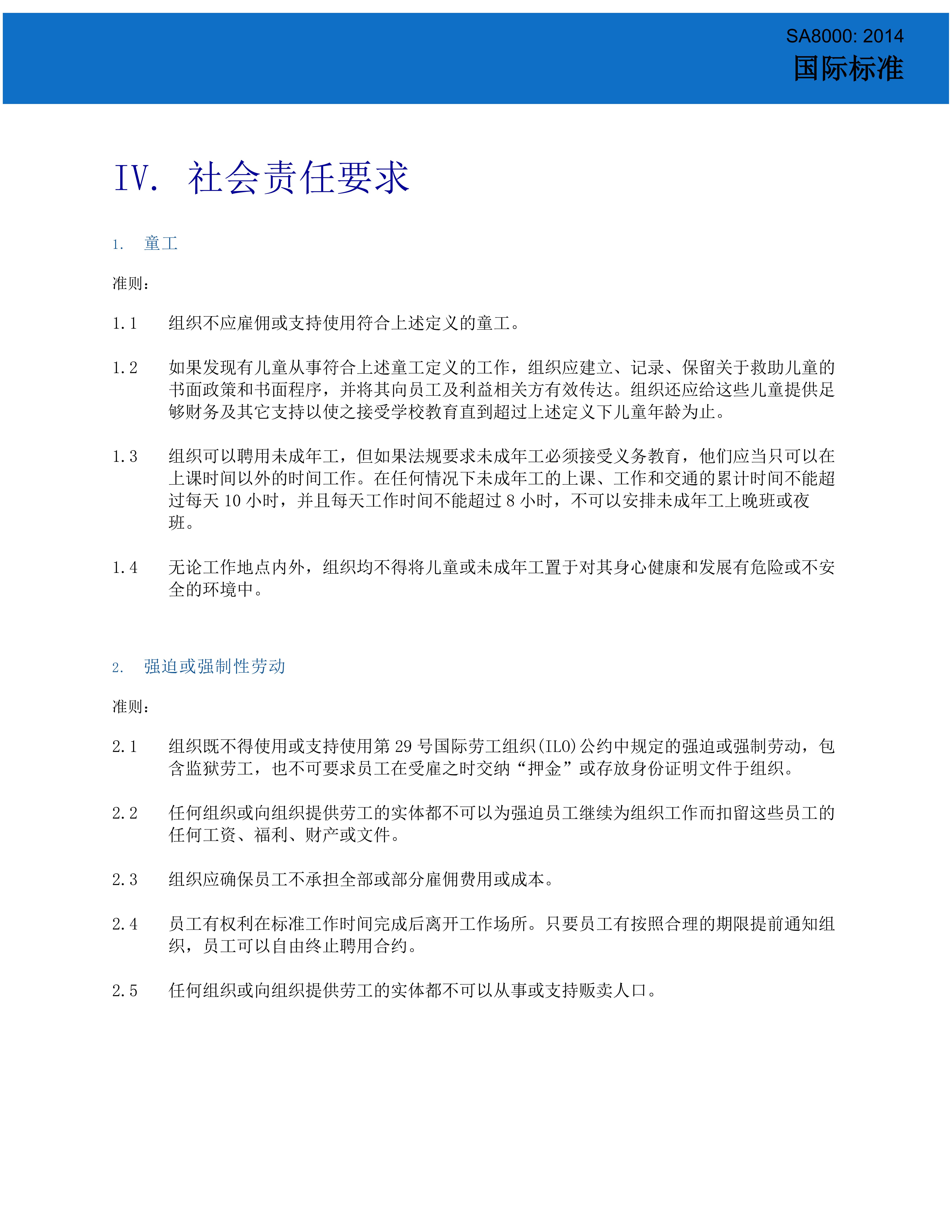
eath Ñ¡ÔñÓïÑÔ
Chinese English
¹ØÓÚÈËÉú¾ÍÊDz© ¹ØÓÚÈËÉú¾ÍÊDz©
/
/
/
ÔðÈÎÖÎÀíÉý¼¶ | ÈËÉú¾ÍÊDz©ÍÆÐÐ SA8000 ±ê×¼ÖúÁ¦ÆóÒµ¿ÉÒ»Á¬Éú³¤

ÔðÈÎÖÎÀíÉý¼¶ | ÈËÉú¾ÍÊDz©ÍÆÐÐ SA8000 ±ê×¼ÖúÁ¦ÆóÒµ¿ÉÒ»Á¬Éú³¤

  • ·ÖÀࣺ¹«Ë¾ÐÂÎÅ
  • Ðû²¼Ê±¼ä£º2025-05-30 12:17
  • »á¼ûÁ¿£º

¡¾ÌáÒªÐÎò¡¿ÈËÉú¾ÍÊDz©Ê¼ÖÕ±ü³Ö×ŶÔÉç»áÈÏÕæµÄ̬¶È£¬Æð¾¢Íƶ¯ÆóÒµÉç»áÔðÈεÄÍÆÐÐ ¡£ÏÖÔÚ£¬¹«Ë¾ÕýÔÚ¶¦Á¦´ó¾ÙÍÆÐÐ SA8000 Éç»áÔðÈÎÖÎÀíϵͳ±ê×¼¼°ÈÏÖ¤ÊÂÇé ¡£SA8000 ¼´ ¡°Éç»áÔðÈαê×¼¡±£¬ÊÇÈ«ÇòÊ׸öÆ·µÂ¹æ·¶¹ú¼Ê±ê×¼£¬»ùÓÚ¹ú¼ÊÀ͹¤×éÖ¯ÏÜÕ¡¢ÍŽá¹ú¶ùͯȨÁ¦ÌõÔ¼¡¢ÌìÏÂÈËȨÐûÑÔÖÆ¶©£¬º­¸Çͯ¹¤¡¢Ç¿ÆÈÀͶ¯¡¢¿µ½¡ÓëÇå¾²¡¢½áÉç×ÔÓɼ°ÕûÌå̸ÅÐȨ¡¢ÆçÊÓ¡¢³Í½äÐÔ²½·¥¡¢ÊÂÇéʱ¼ä¡¢Ð½³ê¸£Àû¡¢ÖÎÀíϵͳµÈ¶à·½ÃæÄÚÈÝ£¬Ö¼ÔÚ± £»¤ÀͶ¯ÇéÐκÍÌõ¼þ¡¢À͹¤È¨Á¦µÈ ¡£?

ÈËÉú¾ÍÊDz©ÆÚÍûͨ¹ýÍÆÐÐ SA8000 ±ê×¼£¬½øÒ»²½ÌáÉý¹«Ë¾ÔÚÉç»áÔðÈÎÁìÓòµÄÖÎÀíˮƽ£¬ÇÐʵ°ü¹ÜÔ±¹¤È¨Ò棬ΪÉç»á¿ÉÒ»Á¬Éú³¤Ð¢Ë³ÊµÁ¦ ¡£

ÔðÈÎÖÎÀíÉý¼¶ | ÈËÉú¾ÍÊDz©ÍÆÐÐ SA8000 ±ê×¼ÖúÁ¦ÆóÒµ¿ÉÒ»Á¬Éú³¤

¡¾ÌáÒªÐÎò¡¿ÈËÉú¾ÍÊDz©Ê¼ÖÕ±ü³Ö×ŶÔÉç»áÈÏÕæµÄ̬¶È£¬Æð¾¢Íƶ¯ÆóÒµÉç»áÔðÈεÄÍÆÐÐ ¡£ÏÖÔÚ£¬¹«Ë¾ÕýÔÚ¶¦Á¦´ó¾ÙÍÆÐÐ SA8000 Éç»áÔðÈÎÖÎÀíϵͳ±ê×¼¼°ÈÏÖ¤ÊÂÇé ¡£SA8000 ¼´ ¡°Éç»áÔðÈαê×¼¡±£¬ÊÇÈ«ÇòÊ׸öÆ·µÂ¹æ·¶¹ú¼Ê±ê×¼£¬»ùÓÚ¹ú¼ÊÀ͹¤×éÖ¯ÏÜÕ¡¢ÍŽá¹ú¶ùͯȨÁ¦ÌõÔ¼¡¢ÌìÏÂÈËȨÐûÑÔÖÆ¶©£¬º­¸Çͯ¹¤¡¢Ç¿ÆÈÀͶ¯¡¢¿µ½¡ÓëÇå¾²¡¢½áÉç×ÔÓɼ°ÕûÌå̸ÅÐȨ¡¢ÆçÊÓ¡¢³Í½äÐÔ²½·¥¡¢ÊÂÇéʱ¼ä¡¢Ð½³ê¸£Àû¡¢ÖÎÀíϵͳµÈ¶à·½ÃæÄÚÈÝ£¬Ö¼ÔÚ± £»¤ÀͶ¯ÇéÐκÍÌõ¼þ¡¢À͹¤È¨Á¦µÈ ¡£?

ÈËÉú¾ÍÊDz©ÆÚÍûͨ¹ýÍÆÐÐ SA8000 ±ê×¼£¬½øÒ»²½ÌáÉý¹«Ë¾ÔÚÉç»áÔðÈÎÁìÓòµÄÖÎÀíˮƽ£¬ÇÐʵ°ü¹ÜÔ±¹¤È¨Ò棬ΪÉç»á¿ÉÒ»Á¬Éú³¤Ð¢Ë³ÊµÁ¦ ¡£

  • ·ÖÀࣺ¹«Ë¾ÐÂÎÅ
  • Ðû²¼Ê±¼ä£º2025-05-30 12:17
  • »á¼ûÁ¿£º
ÏêÇé

ÈËÉú¾ÍÊDz©Ê¼ÖÕ±ü³Ö×ŶÔÉç»áÈÏÕæµÄ̬¶È£¬Æð¾¢Íƶ¯ÆóÒµÉç»áÔðÈεÄÍÆÐÐ ¡£ÏÖÔÚ£¬¹«Ë¾ÕýÔÚ¶¦Á¦´ó¾ÙÍÆÐÐ SA8000 Éç»áÔðÈÎÖÎÀíϵͳ±ê×¼¼°ÈÏÖ¤ÊÂÇé ¡£SA8000 ¼´ “Éç»áÔðÈαê×¼”£¬ÊÇÈ«ÇòÊ׸öÆ·µÂ¹æ·¶¹ú¼Ê±ê×¼£¬»ùÓÚ¹ú¼ÊÀ͹¤×éÖ¯ÏÜÕ¡¢ÍŽá¹ú¶ùͯȨÁ¦ÌõÔ¼¡¢ÌìÏÂÈËȨÐûÑÔÖÆ¶©£¬º­¸Çͯ¹¤¡¢Ç¿ÆÈÀͶ¯¡¢¿µ½¡ÓëÇå¾²¡¢½áÉç×ÔÓɼ°ÕûÌå̸ÅÐȨ¡¢ÆçÊÓ¡¢³Í½äÐÔ²½·¥¡¢ÊÂÇéʱ¼ä¡¢Ð½³ê¸£Àû¡¢ÖÎÀíϵͳµÈ¶à·½ÃæÄÚÈÝ£¬Ö¼ÔÚ± £»¤ÀͶ¯ÇéÐκÍÌõ¼þ¡¢À͹¤È¨Á¦µÈ ¡£?

ÈËÉú¾ÍÊDz©ÆÚÍûͨ¹ýÍÆÐÐ SA8000 ±ê×¼£¬½øÒ»²½ÌáÉý¹«Ë¾ÔÚÉç»áÔðÈÎÁìÓòµÄÖÎÀíˮƽ£¬ÇÐʵ°ü¹ÜÔ±¹¤È¨Ò棬ΪÉç»á¿ÉÒ»Á¬Éú³¤Ð¢Ë³ÊµÁ¦ ¡£

Òªº¦´Ê£º

ɨ¶þάÂëÓÃÊÖ»ú¿´

Ïà¹ØÎļþ

ÔÝʱûÓÐÄÚÈÝÐÅÏ¢ÏÔʾ
ÇëÏÈÔÚÍøÕ¾ºǫ́Ìí¼ÓÊý¾Ý¼Í¼ ¡£

Ïà¹ØÐÂÎÅ

ÔðÈÎÖÎÀíÉý¼¶ | ÈËÉú¾ÍÊDz©ÍÆÐÐ SA8000 ±ê×¼ÖúÁ¦ÆóÒµ¿ÉÒ»Á¬Éú³¤
ÔðÈÎÖÎÀíÉý¼¶ | ÈËÉú¾ÍÊDz©ÍÆÐÐ SA8000 ±ê×¼ÖúÁ¦ÆóÒµ¿ÉÒ»Á¬Éú³¤
ÈËÉú¾ÍÊDz©Ê¼ÖÕ±ü³Ö×ŶÔÉç»áÈÏÕæµÄ̬¶È£¬Æð¾¢Íƶ¯ÆóÒµÉç»áÔðÈεÄÍÆÐÐ ¡£ÏÖÔÚ£¬¹«Ë¾ÕýÔÚ¶¦Á¦´ó¾ÙÍÆÐÐ SA8000 Éç»áÔðÈÎÖÎÀíϵͳ±ê×¼¼°ÈÏÖ¤ÊÂÇé ¡£SA8000 ¼´ ¡°Éç»áÔðÈαê×¼¡±£¬ÊÇÈ«ÇòÊ׸öÆ·µÂ¹æ·¶¹ú¼Ê±ê×¼£¬»ùÓÚ¹ú¼ÊÀ͹¤×éÖ¯ÏÜÕ¡¢ÍŽá¹ú¶ùͯȨÁ¦ÌõÔ¼¡¢ÌìÏÂÈËȨÐûÑÔÖÆ¶©£¬º­¸Çͯ¹¤¡¢Ç¿ÆÈÀͶ¯¡¢¿µ½¡ÓëÇå¾²¡¢½áÉç×ÔÓɼ°ÕûÌå̸ÅÐȨ¡¢ÆçÊÓ¡¢³Í½äÐÔ²½·¥¡¢ÊÂÇéʱ¼ä¡¢Ð½³ê¸£Àû¡¢ÖÎÀíϵͳµÈ¶à·½ÃæÄÚÈÝ£¬Ö¼ÔÚ± £»¤ÀͶ¯ÇéÐκÍÌõ¼þ¡¢À͹¤È¨Á¦µÈ ¡£? ÈËÉú¾ÍÊDz©ÆÚÍûͨ¹ýÍÆÐÐ SA8000 ±ê×¼£¬½øÒ»²½ÌáÉý¹«Ë¾ÔÚÉç»áÔðÈÎÁìÓòµÄÖÎÀíˮƽ£¬ÇÐʵ°ü¹ÜÔ±¹¤È¨Ò棬ΪÉç»á¿ÉÒ»Á¬Éú³¤Ð¢Ë³ÊµÁ¦ ¡£
2025-05-30
Õ½ÂÔЯÊÖ | ÈËÉú¾ÍÊDz©¹É·ÝÓëÊ×´«Î¢£¬Íƶ¯³µÔØÍ¨Ñ¶Ð¾Æ¬ÁìÓòÐÂÉú³¤
Õ½ÂÔЯÊÖ | ÈËÉú¾ÍÊDz©¹É·ÝÓëÊ×´«Î¢£¬Íƶ¯³µÔØÍ¨Ñ¶Ð¾Æ¬ÁìÓòÐÂÉú³¤
¿ËÈÕ£¬ÈËÉú¾ÍÊDz©£¨¹ÉƱ¼ò³Æ£ºÈËÉú¾ÍÊDz©¹É·Ý£¬¹ÉƱ´úÂ룺300650£©ÆìÏÂÈ«×Ê×Ó¹«Ë¾¡ª¡ª²©Ë¼´ï¿Æ¼¼£¨Ïã¸Û£©ÓÐÏÞ¹«Ë¾£¨ÒÔϼò³Æ¡°²©Ë¼´ï¡±£©£¬Ó뺣ÄÚÁìÏȵĸßËÙ³µÔØÍ¨Ñ¶¼Æ»®ÌṩÉÌ¡ª¡ªÊ×´«Î¢µç×Ó£¨³£ÖÝ£©ÓÐÏÞ¹«Ë¾£¨ÒÔϼò³Æ¡°Ê×´«Î¢¡±£©¸æ¿¢Õ½ÂÔÏàÖú ¡£´Ë´ÎÏàÖú£¬Ë«·½½«ÔÚ²úÆ·ÍÆ¹ã¡¢ÊÖÒÕÖ§³Ö¡¢Êг¡ÍØÕ¹µÈ·½ÃæÕö¿ªÉî¶ÈÏàÖú£¬ÅäºÏ̽Ë÷¸ü¶àÁ¢ÒìÓ¦Óó¡¾°£¬Îª¿Í»§Ìṩ¸üÓÅÖÊ¡¢¸üÖÜÈ«µÄ²úÆ·Óë·þÎñ£¬ÅäºÏÍÆ¶¯ÐÐÒµµÄÁ¢ÒìÉú³¤ ¡£
2025-04-30
Õ½ÂÔЯÊÖ | ÈËÉú¾ÍÊDz©¹É·ÝÓëÎïÆæ ¹²Æô¸ßÐÔÄÜоƬÉú³¤Ð³Ì
Õ½ÂÔЯÊÖ | ÈËÉú¾ÍÊDz©¹É·ÝÓëÎïÆæ ¹²Æô¸ßÐÔÄÜоƬÉú³¤Ð³Ì
¿ËÈÕ£¬ÈËÉú¾ÍÊDz©£¨¹ÉƱ¼ò³Æ£ºÈËÉú¾ÍÊDz©¹É·Ý£¬¹ÉƱ´úÂ룺300650£©ÆìÏÂÈ«×Ê×Ó¹«Ë¾¡ª¡ª²©Ë¼´ï¿Æ¼¼£¨Ïã¸Û£©ÓÐÏÞ¹«Ë¾£¨ÒÔϼò³Æ¡°²©Ë¼´ï¡±£©£¬Ó뺣ÄÚÁìÏȵÄÍøÂçͨѶÓëÖÕ¶ËÈ˹¤ÖÇÄÜоƬÉè¼Æ¹«Ë¾¡ª¡ªÖØÇìÎïÆæÎ¢µç×ӹɷÝÓÐÏÞ¹«Ë¾£¨ÒÔϼò³Æ¡°ÎïÆæ¡±£©¸æ¿¢Õ½ÂÔÏàÖú ¡£´Ë´ÎÏàÖú£¬Ë«·½½«ÕûºÏÊÖÒÕ¡¢Êг¡Óë·þÎñÓÅÊÆ£¬ÎªÍøÂçͨѶоƬ¡¢ÖÇÄܽ»»¥×°±¸Ð¾Æ¬µÈÁìÓò¿Í»§£¬ÅäºÏ´òÔì¸ßÐÔÄÜоƬÓë½â¾ö¼Æ»®£¬Íƶ¯¹¤ÒµÂõÏòÐÂ¸ß¶È ¡£
2025-04-27
ϲѶ|ÈÈÁÒ×£ºØÈËÉú¾ÍÊDz©¹É·Ý¶­Ê³¤ÈÙ»ñ¡°¸£½¨Ê¡ÓÅÒìÆóÒµ¼Ò½±¡±
ϲѶ|ÈÈÁÒ×£ºØÈËÉú¾ÍÊDz©¹É·Ý¶­Ê³¤ÈÙ»ñ¡°¸£½¨Ê¡ÓÅÒìÆóÒµ¼Ò½±¡±
7ÔÂ6ÈÕÉÏÎ磬¸£½¨Ê¡ÆóÒµÓëÆóÒµ¼ÒÍŽá»áÒÔ¡°¶¦Á¦´ó¾ÙºëÑïÆóÒµ¼Ò¾«Éñ£¬Òý·¢ÖÜÈ«ÉˢÐÂлîÁ¦¡±ÎªÖ÷ÌâÕÙ¿ª×ù̸»á£¬ÈËÉú¾ÍÊDz©µç×ӹɷݶ­Ê³¤ÊÜÑû³öϯÔ˶¯ ¡£ »áÉÏ£¬Ê¡ÆóÁªÏòµ¼Ðû¶Á¹ØÓÚÐû²¼µÚ¶þÊ®½ì¸£½¨Ê¡ÓÅÒìÆóÒµ¼ÒÃûµ¥µÄ֪ͨ£¬138λÆóҵı»®ÖÎÀíÕß»ñÆÀ¡°µÚ¶þÊ®½ì¸£½¨Ê¡ÓÅÒìÆóÒµ¼Ò¡±ÉùÓþ³Æºô ¡£ÈËÉú¾ÍÊDz©¶­Ê³¤×¯Õ¼ÁúÏÈÉúÇìÐÒÉϰñ ¡£
2024-07-08

¼¯ÍÅÁªÏµ·½·¨

 

400-888-5806/0596-6783123

µØµã£º¸£½¨Ê¡ÕÄÖÝ̨ÉÌͶ×ÊÇø½ÇÃÀÕò½Ç½­Â·ÎâÕ¬Ô°Çø

ÓÊÏ䣺tn@tecnon.net

¹«ÖںŶþάÂë

ɨһɨ£¬¹Ø×¢ÎÒÃÇ

COPYRIGHT ? 2022 ÈËÉú¾ÍÊDz© 

beian ÃöICP±¸15016717ºÅ-1

ÍøÕ¾½¨É裺ÖÐÆó¶¯Á¦ ÏÃÃÅ  SEO

ÍøÕ¾µØÍ¼